必赢门户网站

您所在的位置:必赢门户网站 > 工作动态
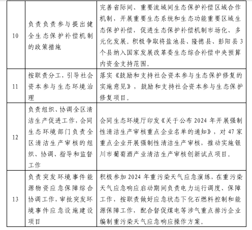
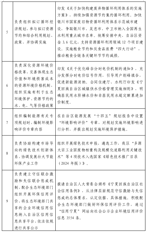
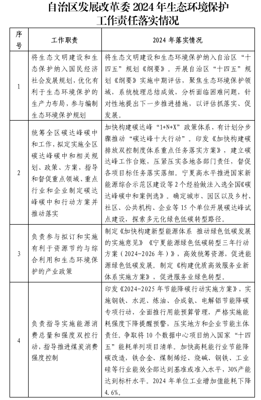
必赢门户网站 2024年生态环境保护工作责任落实情况
发表时间:2025-02-14   来源:资源节约和环境保护处     

根据生态环境部等18家单位联合印发的《关于推动职能部门做好生态环境保护工作的意见》及自治区党委办公厅 人民政府办公厅《各级党委和政府及自治区有关部门(单位)生态环境保护责任办法》(宁党办〔2023〕64号)要求,现将必赢门户网站 2024年生态环境保护工作责任落实情况向社会公开。

必赢门户网站

必赢门户网站

必赢门户网站

扫一扫在手机上查看当前页面

政务微信
智能问答
政务服务
关闭